Learning Architect

Learning Architect
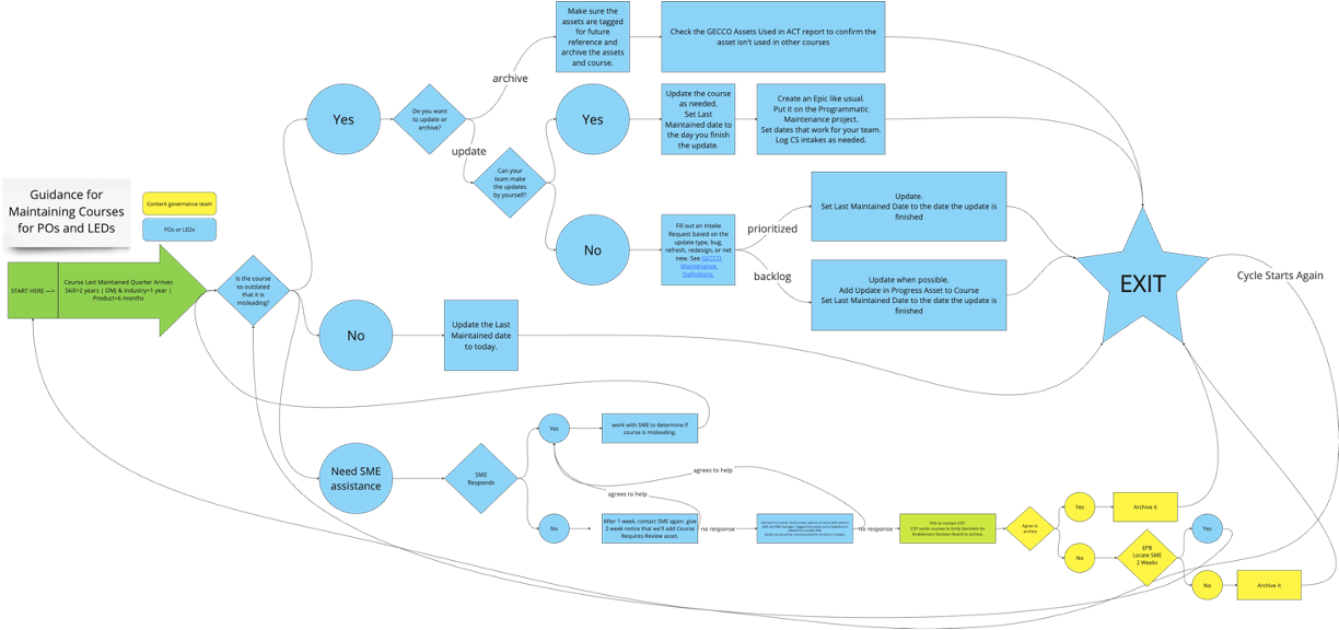
Diagraming processes

As a Learning Architect, I focus on creating impactful learning experiences that drive meaningful change and foster growth within organizations. My work goes beyond designing processes—it's about ensuring that these initiatives are effectively adopted and deliver lasting value.

I’ve successfully led change management projects, such as transitioning teams from one software platform to another, guiding them through every phase to ensure a smooth adoption. I consistently provide clear updates to executives, secure buy-in from stakeholders, and align learning initiatives with organizational goals.

A key part of my approach is developing and reporting on metrics that measure the success of each project. These metrics highlight tangible improvements in team performance and organizational efficiency, ensuring that the value of each initiative is clear and measurable. My goal is to ensure learning initiatives are not just implemented but fully embraced, delivering long-term growth and success.